thinking thru: sciences vs snakeoil / அறிதலைப் புரிந்துகொள்ளல்: அறிவியற்புலங்களும் உடும்புத்தைலங்களும்(a bilingual flame-bait post)
May 11, 2022
Have been having some discussions about the fundamental differences between (mostly) nonsensical ‘Social Sciences’ and that of the real, useful Sciences – especially as adapted & applicable to ‘Tamil discourses.’
+ நம் பாவப்பட்ட தமிழ, அதிசராசரிச் சூழலில் – நாட்டாரியல், திராவிடமாடல், அகழ்வாராய்ச்சி, இனம்-நாடு-‘இனமானம்’ போன்ற இன்பலாகிரி வஸ்துக்கள் ‘அறிவியல் பூர்வமானவை’ எனப் பவனி வரும்போது, ‘இலக்கியவாதிதான் சமூகத்தின் மனச்சாட்சி’ எனப் பிரமைகள் உருவாக்கப் படும்போது (நமக்கு அறிவியல் என்றால் என்ன, அதற்கும் உடும்புத்தைலத்துக்கும் உள்ள சிலபல முக்கியமான வித்தியாசங்கள் யாவை எனத் தெளிவாகத் தெரிவதில்லை – போன்ற) நம் பார்வைக் குறைபாடுகள் துல்லியமாகவும் பட்டவர்த்தனமாகவும் தெரிகின்றன.
So.
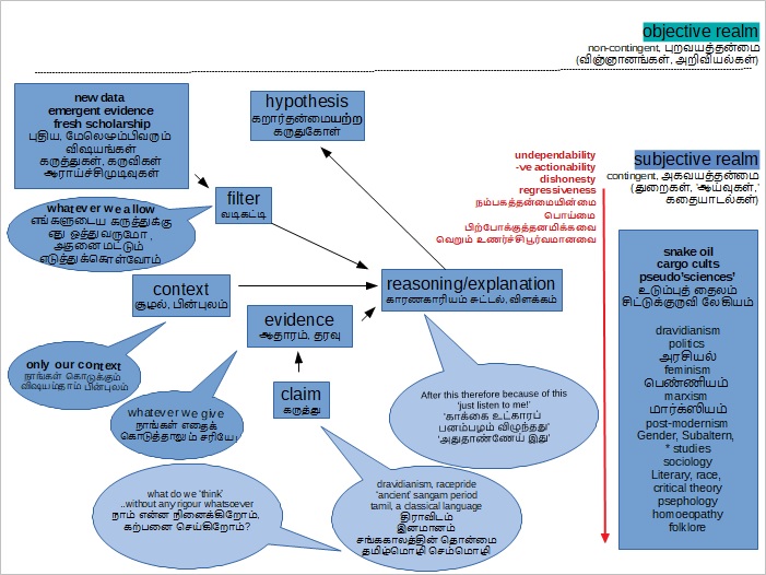
ஆகவே, இரண்டுக்கும் உள்ள அடிப்படை அணுகுமுறை/புல வித்தியாசங்களைக் கீழ்கண்ட இரு சித்திரங்கள் மூலமாகக் கொடுக்க விழைகிறேன்.
Have tried to give some tamil-english annotations, embedded within the two graphics. (Please click on the graphics to open a bigger version of it in another tab)
Snakeoil realms:
THE Sciences, and the ones trying to Sciences:
Of course, the above pics are but drafts of some basic approaches . And, are a mere aid in trying to understand and articulate the basic differences between real knowledge & absolute fakery and the ones in between – especially in the context of the ‘public intellectual’ milieu in our dear Tamilnadu.
நீங்கள் என்ன நினைக்கிறீர்கள்?
My considered opinion (1/n) is that, as a starter, unless we clearly acknowledge how most of our ‘Ancient Tamil History’ so-called is unadulterated fakery & figments of our febrile imagination – there is no hope for us ‘Tamils.’
But wait, we have had our golden ‘Sangam Age’ – apparently. Thanks!
OTOH, I appreciate and commiserate with our acutely ‘Tamil’ predicament – that we have never had any native ‘Tamil’ Scientific traditions at all – whether it is technology or medicine or… math or chemistry or… even poetics or aesthetics… So, it is obvious that it is difficult for us to pursue a logical, rational, honest approach (bereft of emotions and vacuous chest thumping) towards anything.
But then, can’t we begin making our own, little but sincere attempts, at least from now onwards? Haven’t the Bhakti litterateurs been exemplary? Hasn’t Kamban been stellar? Haven’t many of our sthalas/kshetras been incredibly architected, designed & maintained? (So, it is not that we have not had models of excellence that we can emulate, but the fact is that, we do not want to…)
Reasoned comments & logical articulations of contrarian positions AKA brickbats are welcome.
END




May 11, 2022 at 14:49
Reasoned comment:
‘a bilingual flame-bait post’
©Major Sundararajan
:) :)
May 11, 2022 at 15:06
Hey Mister! யோவ்!
I may have to block you. நான் உங்களை மே மாதத்தில் தொகுதித்தடுக்க நேரிடலாம். (ஆனால் ஜூன் மாதத்தில் பரால்ல)
Revenge of SRamakrishnan. Ha!
May 11, 2022 at 16:13
When Bhakti literature, Kamban and other wonderful things happened, Tamil Nadu didn’t shut itself off from the rest of the country. Even now, such a quality work could be possible from Srilanka. I hope they haven’t raised a wall between them and the rest of the Indic languages, including Sinhala.
With the stock we are stuck with, and the fanaticism of Seeman’s Pullingo, there is no chance of exchange with the neighbouring states, who luckily still persist with a lot of Sanskrit in their languages.
May 11, 2022 at 16:51
+108. 🕉️
Dravidian and Tamil Nationalist/Supremacist narratives are merely cardboard-cutout ideologies (or more precisely, idiotologies) supported mainly by emotions and little logic/rationality.
And am sincerely hoping better sense would prevail in TN. There are good signs to that effect, or may be I am imagining things.
But, thanks to general white and brain washing, the cleansing may take a while.
Am still sanguine. 🙏🏿
May 16, 2022 at 07:34
response of ‘dagalti’ relevant to this post & my irresponse at: